RF 통신 모듈 제작
작품 배경
- 무선 통신은 전자 공학에 빠질 수 없는 요소임
- 해당 프로젝트를 통해서 회로 설계, 구조 탐구, 제어를 해보며 무선 통신을 경험해보고자 함
- RF 통신 모듈 제작을 통해 회로 설계, 아트웍, SMT 등의 전반 적인 과정을 이해하고자 하였음
작품 구현 알고리즘
- Si4463칩셋
- PLL(출력신호 제어), LNA(신호 수신), PA(신호 송신), MODEM(신호 변복조 및 제어), 전원부 등 내장
- 위와 같은 송수신기와 제어기를 모두 내장하고 있는 Si4463 칩셋을 사용하여 RF 통신 모듈 제작
- Class - E (CLE 매칭)
- swithching power amplifier 또는 switching power converter 의 역할을 함
- 10dbm이상의 출력 전력 전달
- drain voltage가 8v 를 넘지 않음
- 회로의 손실이 발생하지 않아 효율성이 높음
- 출력 전력이 입력 전력에 독립적(비선형적) : power converter
- direct tie
- TX와 RX 경로가 직접적으로 연결 되어 있는 타입
- 하나의 안테나만으로 작동 가능
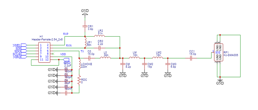
- 아트웍
- 해당 타입의 레이아웃 디자인 규칙에 따라 배치 후, via로 금속 주위를 둘러쌈
- 겉면을 gnd로 코팅함
작품 과정 및 결과
- Class E (CLE), Direct Tie, 434 MHz, Pout = 16dBm, wire-wound Inductor
- 위의 조건에 맞게 PA 및 LNA 매칭값을 설정

- easy eda 툴을 사용하여 회로 설계

- 이를 바탕으로 아트웍 진행 후 발주

- 제작된 마더 보드와 도더 보드 안테나를 납땜으로 연결
보완해야할 과제
- 아트웍 품질이 부족하며 수치적으로 검증되지 않음