Plastic Injection Molding Control System
작품소개
본 작품은 바라미 17기 김성준 선배님이 소속되어 있으신 스타트업 ‘제4의공간’에서 바라미에 플라스틱 사출 성형기구 제어 시스템을 아웃소싱으로 개발했다.
시스템은 크게 플라스틱을 녹이는 히팅베드(히터), 온도센서, 녹은 플라스틱에 압력을 가하는 솔레노이드 밸브로 나뉜다. 히터와 밸브 모두 220VAC 교류로 동작한다.
220VAC 교류 히터를 제어하기 위해 양방향 스위칭이 가능한 소자인 triac을 사용하였으며, 다수의 triac을 제어하기 위해 각각의 제어 신호를 shift resistor를 이용하여 제어 신호를 3-state buffer에 입력하고 zero-detecion 회로를 통해 알맞은 타이밍에 제어 신호를 발생시켜 buffer를 on/off하는 방법을 통해 교류 히터의 전력을 제어할 수 있다. 또한 K-type 온도 센서를 통해 교류 히터의 온도를 측정하고 목표 온도와 비교하여 ON/OFF제어를 통해 오차 10도 이내의 범위에서 교류 히터를 제어할 수 있다. 솔레노이드 밸브 역시 220VAC로 동작하기 때문에 triac을 사용하여 같은 방법으로 제어한다.
220VAC 히터 제어
트라이악(triac)

트라이악은 고전압, 고전류용 양방향 스위칭 소자다. Gate에 펄스신호를 주면 A1, A2 사이 전압값이 특정값 이상인 동안 도통(short)되다가 전압이 임계치 밑으로 내려가면 다시 끊어진다. 방향은 상관없다. 즉 AC의 순시전압(instaneous voltage)이 0인 시점에 펄스를 넣어주면 트라이악에 AC전류가 흐르게 할 수 있다. 이를 이용해 히터와 밸브에 전류가 흐르는 것을 제어할 수 있다.
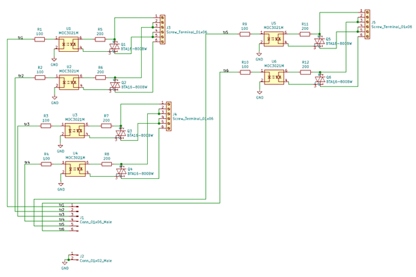
트라이악 제어 회로
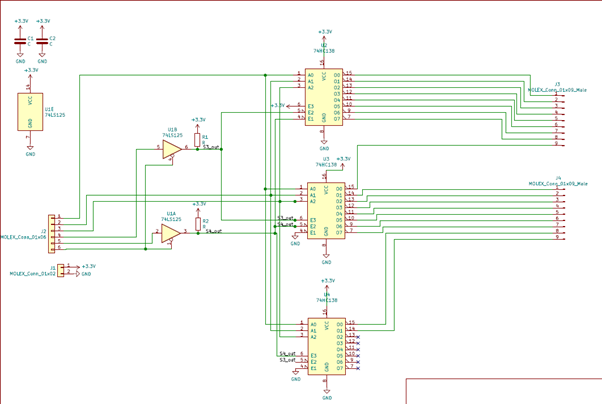
optocoupler 회로

적절한 타이밍에 tr1~tr6에 펄스를 넣어주면 J3, J4, J5에 연결된 히터에 AC전류가 흐른다. 펄스 공급을 중단하면 AC 순시전압이 0이 되는 순간부터 전류가 끊어진다. MOC3021(U1~U6)소자는 optocoupler 소자로 고전류 고전압인 AC 회로와 저전압, 저전류인 DC회로를 분리한다.
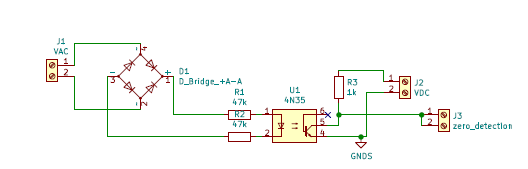
pulse generator 회로

펄스를 생성하는 회로로 AC전압이 0이 되는 순간 J3에 펄스가 발생한다. 자세한 원리는 다음과 같다.
220VAC를 브릿지 다이오드를 통해 정류해서 저항을 통해 Photocoupler 4N35에 220VAC와 같은 위상이지만 낮은 전압의 정류된 신호를 만들어 준다. 4N35의 1차측에 전압이 걸리게 되면 2차측의 bjt가 작동하게 되어 zero detection 신호가 0이 되게 된다. 1차측 전압이 0인 경우에는 bjt가 동작하지 않게 되고 zero detection 전압이 VDC가 되게 된다. 따라서 220VAC의 전압이 0이 되는 순간에 pulse를 발생시키게 된다.
이 펄스는 3-state buffer 회로에 입력된다.
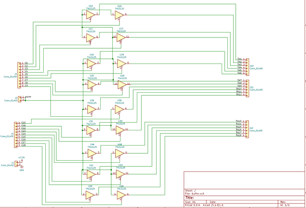
3-state buffer 회로

3-state buffer(이하 버퍼) 회로는 pulseIn, 신호 입력, pulseOut으로 나뉜다. 신호 입력단에 0을 입력하면 버퍼가 pulse를 통과시키고 1을 입력하면 pulse가 버퍼에 막힌다. pulseOut은 위 optocoupler 회로의 tr1~tr6와 연결된다(optocouplr회로기판은 총 3장). 버퍼에 주는 신호값을 아두이노에서 정하는 방식으로 트라이악을 제어한다.
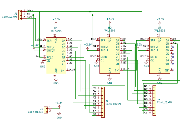
shift register 회로

아두이노에서 바로 신호를 넣는 방식은 아두이노의 pin개수 부족, 신호 전류량 불안 등의 이유로 불안정하다. 따라서 shift register에 미리 정한 신호를 저장하고 shift register 출력과 버퍼 신호단을 연결하는 방식을 택했다.
온도 측정
히터에 공급하는 전류값을 결정하기 위해 히팅베드의 온도를 측정해야 한다. 온도측정 회로는 여러개의 온도센서와 이들을 제어하기 위한 decoder 회로로 구성했다.
온도 센서

k type 온도 센서로 사용 가능한 온도 범위가 넓은 것이 장점이다. 고온에서 작동해야 하는 시스템에 적합하기 때문에 이번 프로젝트에 사용했다.
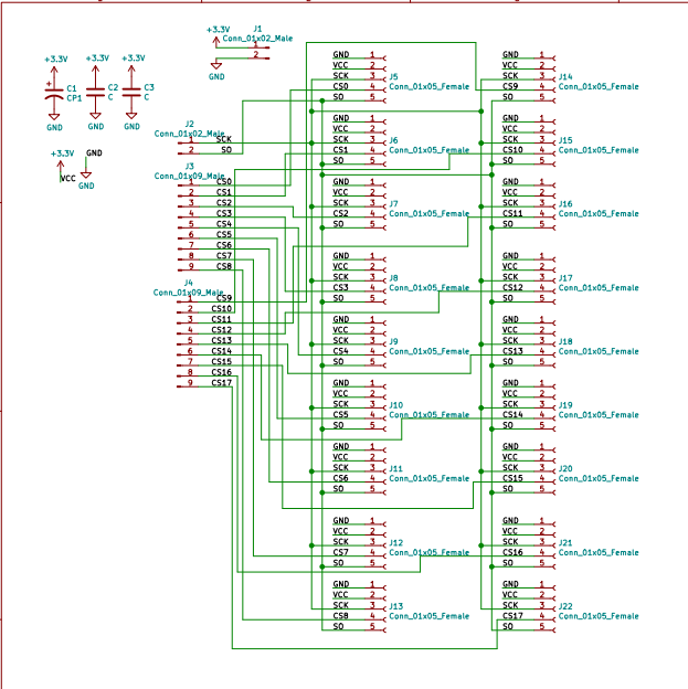
온도 센서 연결 회로

온도 센서 연결 회로다. 온도센서는 SPI통신을 통해 아두이노에 측정값을 전달한다. SCK는 클락, SO는 데이터, CS는 통신 차단 여부 결정 핀이다.
decoder 회로

아두이노는 한번에 한개의 온도센서에 접근할 수 있기 때문에 선택한 온도센서만 아두이노에 연결하고 나머지는 잠시 연결을 차단해야 한다. 온도센서의 CS핀이 이 기능을 하는데 CS핀들에 넣어줄 값들을 decoder를 통해 출력한다. 아두이노는 decoder에 이진수를 입력하는 방식으로 연결할 온도센서를 선택한다.
솔레노이드 밸브
녹인 플라스틱에 압력을 가하는 벨브다. 제어 방법은 히터와 마찬가지로 triac을 사용하는 방법이다. 같은 방식의 회로를 사용하기 때문에 자세한 회로설명은 생략한다.
라즈베리파이
시스템 제어는 아두이노로 충분하지만 원청업체에서 web 어플리케이션을 통한 원격제어기능을 주문했기 때문에 라즈베리파이를 통해 아두이노와 web을 연결했다.

실제 기판 사진들

기판을 기계에 연결한 모습이다.

???: 우리 일주일 더 하게 됐다!